Philips 22GF210 geen geluid meer (Algemeen)
Tja dat heb je met electronica, in eens is het stuk.
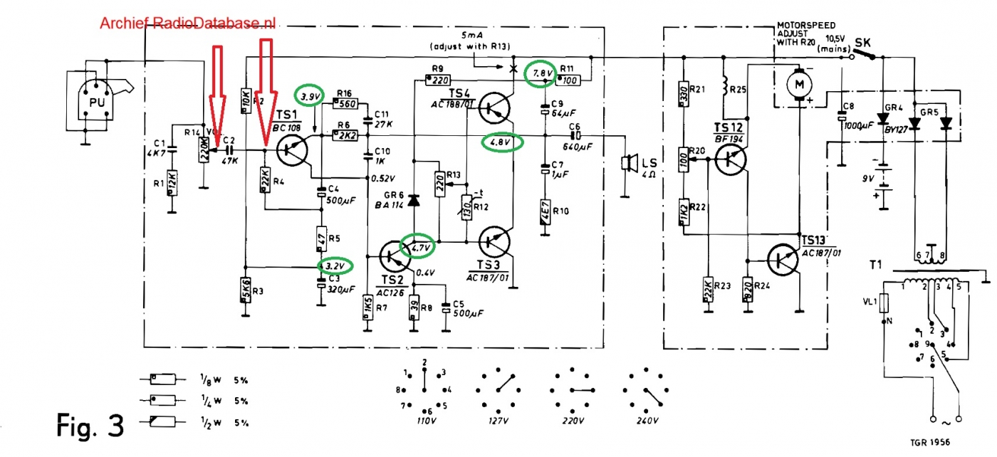
Probeer op de pijlen even te prikken of je brom hoort.
Kan zijn dat kabeltje van de toonarm gebroken is, bv.
De motor loopt , dus de versterker krijgt spanning.
Zie schema en volg de lijnen zie je dat zowel motor als versterker op dezelfde
voedingslijn hangen.
Verder staat in schema enkele spanningen aangegeven.
Meet deze eens.
![[image]](images/uploaded/202109291848066154b4e65001c.jpg)
Complete draad:
- Philips 22GF210 geen geluid meer -
griffi92,
29-09-2021, 18:30
- Philips 22GF210 geen geluid meer -
soundman2,
29-09-2021, 19:18
- Philips 22GF210 geen geluid meer - griffi92, 29-09-2021, 19:49
- Philips 22GF210 geen geluid meer - griffi92, 02-10-2021, 16:52
- Philips 22GF210 geen geluid meer -
Maurice,
29-09-2021, 20:48
- Philips 22GF210 geen geluid meer -
Peter1952,
29-09-2021, 21:29
- Philips 22GF210 geen geluid meer -
soundman2,
29-09-2021, 22:24
- Philips 22GF210 geen geluid meer -
Maarten Bakker,
29-09-2021, 23:02
- Philips 22GF210 geen geluid meer -
FredDijksman,
30-09-2021, 20:43
- Philips 22GF210 geen geluid meer - Maarten Bakker, 30-09-2021, 21:06
- Philips 22GF210 geen geluid meer -
FredDijksman,
30-09-2021, 20:43
- Philips 22GF210 geen geluid meer -
FredDijksman,
29-09-2021, 23:39
- Philips 22GF210 geen geluid meer - Dominic, 30-09-2021, 20:00
- Philips 22GF210 geen geluid meer -
Maarten Bakker,
29-09-2021, 23:02
- Philips 22GF210 geen geluid meer -
soundman2,
29-09-2021, 22:24
- Philips 22GF210 geen geluid meer -
griffi92,
02-10-2021, 16:54
- Philips 22GF210 geen geluid meer - Maurice, 02-10-2021, 17:30
- Philips 22GF210 geen geluid meer -
Peter1952,
29-09-2021, 21:29
- Philips 22GF210 geen geluid meer -
soundman2,
29-09-2021, 19:18