fusibele resistor (Toestel of techniek)
door FRANCOIS
, Wenduine BELGIE, 26-10-2024, 10:11 (453 dagen geleden)
Beste Forum gebruikers
Ik zit hier met een probleem met de Grundig TV van de kleinzoon, type 43VLX22LDLB ….defect en 6 maand uit garantie !!dus dikke pech.
Hij gebruikt deze alleen om te gamen en dan ook niet uren en uren en ook niet alle dagen , hij is 14 en de school is er ook nog hé .
Enfin tijdens het gamen , hoorde hij een knal zegt hij …en beeld weg ,ook het stby ledje deed niets meer .
Mijn idee was , een voeding probleem …misschien weer zo’n LNK …waar ik de laatste jaren al meermaals problemen mee heb gehad .
Enfin ik ben van de oude garde en eind de jaren 60 , de A2 electronica gedaan,(dus in de jaren stillekens !!)Daar zei de praktijk leraar …toestel voorzichtig open maken ,goed kijken en ruiken en de helft is al opgelost .
Maar niets te zien , niets verbrand, geen halfgeleiders gebarsten etc ,geen elco’s ontploft of gezwollen .
Heb Geen schema en dan maar hier en daar meten ….en dan kom ik op een weerstand Nr R2002 en die is onderbroken , ( staat naast de bruine condensator ) gezien de meerdere kleuren bandjes dacht ik aan een preciesie weerstand ,maar het zal denkelijk een fusible weerstand zijn
Natuurlijk de vraag is , waarom is hij defect gegaan ( je ziet er ook geen schade aan ) .Zelf heb ik er nog nooit mee gewerkt en gebruikt …ben nog van de oude garde hé .Nu is het al en al geschakelde voedingen ,ook niet echt mijn ding …in het laatste jaar van de A2 …een voeding maken , dikke transfo en power transistoren op grote koelplaten …niet te tillen bij wijze van spreken .
Deze fus. resistor staat in serie met de primaire van de transfo op de voeding print
Kan ik zo’n fusible weestand ..vervangen door een zekering of een weerstand?
heb zo ook geen idee wat de waarde is bij dit soort type …zwart rood rood zilver goud ...misschien zijn er op dit forum wel techneuten die de waarde kunnen lezen via de 5 bands kleuren
wie heeft tip's
, wat ik kan doen … want ik kan hem vervangen , maar wie weet gaat hij er onmiddellijk aan ? misschien proberen met een zekering en zien wat er gebeurd .
Groeten,
François ( Wenduine ) ON4 NYO
![[image]](images/uploaded/20241026080720671ca338cd29f.jpg)
fusibele resistor
door Otto
, Drenthe, 26-10-2024, 11:51 (453 dagen geleden) @ FRANCOIS
Deze fus. resistor staat in serie met de primaire van de transfo op de voeding print
Kun je deze weerstand ergens zien zitten? Ik zie hem niet op je foto. Er staan een aantal afbeeldingen van deze print op het web (zoeken naar wpk194r). Zo heb ik ook even de achterkant van de print bekeken:
![[image]](images/uploaded/20241026094732671cbab47d73b.jpg)
Echter op geen van de afbeeldingen kon ik de weerstand zien.
Een eerste verdachte bij mij zijn de drie diodes rechts van de koelplaat. Meet die even na.
Otto
--
Ohm sweet Ohm...
![[image]](http://www.nfor.nl/radioforumservice/images/misc/tuil_mail.png)
fusibele resistor
door FRANCOIS
, Wenduine BELGIE, 26-10-2024, 12:09 (453 dagen geleden) @ Otto
Dag Otto,
dank voor Je snelle reactie ...de weerstand staat op de voorzijde van de print , naast de elco van 450 volt ...en dan gaat het via weerstanden ( 2 parallel van 47k ) naar de primaire van de transfo .Ik had toch dacht ik de foto's er bij gezet via de functie upload ...ik probeer het opnieuw met de foto's .Ondertussen nog geen schema gevonden . er zitten maar enkel print borden in de TV en bij geen enkele beschadiging te zien wat componenten betreft .Vraag is natuurlijk , was het een probleem op de voedings print en waarom is dan de voeding defect gegaan ...of zit het probleem op de ander printen of in het scherm .heb al gezocht op internet en je koopt deze voeding print voor een 40-tot 60 euro ...opzichzelf is dat te doen ( wel gebruikt maar wel getest lees ik dan bv op ebay )...maar misschien gaat ze er ook aan als ik ze plaats ....door problemen die ergens anders zitten .
hopelijk kan je nu de foto's zien ...ik plaats ze opnieuw .
groeten,
françois
![[image]](images/uploaded/20241026100652671cbf3c0cbf5.jpg)
![[image]](images/uploaded/20241026100743671cbf6f610f7.jpg)
![[image]](images/uploaded/20241026100835671cbfa322887.jpg)
![[image]](images/uploaded/20241026100907671cbfc3e8aef.jpg)
fusibele resistor
door Otto
, Drenthe, 26-10-2024, 12:27 (453 dagen geleden) @ FRANCOIS
Gewijzigd door Otto, 26-10-2024, 12:29
Ja bedoelt R2002? Als ik de kleurtjes goed zie, en ook die je vermeldt in je eerste post, is die 0,22 Ohm:
![[image]](images/uploaded/20241026102632671cc3d872531.png)
Bron: https://www.weerstandcalculator.nl/
Otto
--
Ohm sweet Ohm...
![[image]](http://www.nfor.nl/radioforumservice/images/misc/tuil_mail.png)
fusibele resistor
door FRANCOIS
, Wenduine BELGIE, 26-10-2024, 13:08 (453 dagen geleden) @ Otto
hoi Otto,
het is inderdaad r 2002
0.22 ohm is in feite niets hé ...zou ik dan toch kunnen proberen met een glazen zekering van bv 1 amp ?
zoals vermeld ,ben ik van de oude generatie ,heb dit type component nooit gekend ...wel eens gelezen dat ze toch al lang gebruikt worden en veilig zijn tegen brandgevaar ! maar een glazen zekering , die gesloten is ,is toch veilig.
moet er nu even uit ...kleinzoon komt hier net aan , en vraagt om even achter de transceiver te zitten ...vandaag en morgen zijn er op HF contests ...zal dat dan maar even doen zeker .
grt,
françois ON4 NYO
fusibele resistor
door Forumbeheer
, Delft / Haarlem, 26-10-2024, 13:02 (453 dagen geleden) @ FRANCOIS
Het probleem zit 100% zeker alleen maar in de voeding en is meer dan alleen de zekeringweerstand.
Ik schreef net nog over een schema, dat is natuurlijk leuk om te leren hoe het inelkaar zit, maar als de zekeringweerstand er uit is geknald, is de kans aanwezig dat je uiteindelijk een van de SMD IC's op de soldeerzijde van de print moet vervangen. Dan is de leercurve wel heel stijl.
Je zou dus nog even in het rond kunnen meten met de diodestand van de meter of er een diode of FET in sluiting ligt in het primaire deel van de voeding, maat als je voor een paar tientjes een passende voeding kunt krijgen, is dat denk ik een betere keus.
fusibele resistor
door FRANCOIS
, Wenduine BELGIE, 06-12-2024, 10:34 (412 dagen geleden) @ FRANCOIS
betreft de Grundig Tv 43VLX22LDLB met voedingsprint WPK194R-4
nog even een update ...ben er nog niet uit .Had Beko gemaild en pas na 14 dagen antwoord , dat zij niets konden doen omdat de garantie een paar maand verlopen was , ik moest contact opnemen met CE repair services , die zouden dan met Beka contact moeten opnemen en naargelang de goodwill zou er dan reactie kunnen komen ,ook na ruim een week pas antwoord van CE repair services dat ondertussen gxo.com noemt ....die gaan er vlug door hoor , kosten voor herstelling komen op 253 euro !!! zelfs voor verzending rekenen ze 57 euro aan en ook daarop rekenen ze ook BTW ,verder behandelingskost ,een voeding vervangen en werkuren .Ze maken hier een offerte met een gouden pen !! ga nu uitkijken op ebay voor een voedings print .
fusibele resistor
door Goldline
, Oranjedorp, 06-12-2024, 10:48 (412 dagen geleden) @ FRANCOIS
Gewijzigd door Goldline, 06-12-2024, 10:52
Nieuwe voeding kost 60€ bij een Aswo leverancier .
![[image]](images/uploaded/202412060947546752c84ac0cd3.jpg)
--
Cees PA1DBA
fusibele resistor
door FRANCOIS
, Wenduine BELGIE, 07-12-2024, 14:47 (411 dagen geleden) @ Goldline
bedankt voor de reactie
op welke site vond Je die ? is dat smps charm ?
vond er gisteren 1 op ebay.de ...maar nog geen antwoord gehad
grt,
françois
fusibele resistor
door Goldline
, Oranjedorp, 07-12-2024, 23:12 (411 dagen geleden) @ FRANCOIS
Gewijzigd door Goldline, 07-12-2024, 23:17
Hoi François,
Aswo.nl is een groothandel in Nederland en onderdeel van Euras, veel reparatie winkeliers doen zaken met hun.
Dus er is ongetwijfeld een onderdelen leverancier die dit item levert.
Of deze uit GB : https://spares2repair.co.uk/grundig-dc-controller
--
Cees PA1DBA
fusibele resistor
door soundman2
, Wouw, 26-10-2024, 15:05 (453 dagen geleden) @ Otto
Gewijzigd door soundman2, 26-10-2024, 15:21
Lijkt toch veel op R2002 rechts naast de smps trafo op de print. De twee weerstanden van 47K lopen weliswaar naar de primaire van de trafo,maar zij dienen waarschijnlijk om de oscillator etc op te starten, of ze maken deel uit van een dempcircuit. Als er een smps ic in zit zou je ook met de datasheet daarvan een heel eind kunnen komen.
fusibele resistor
door Ben
, Waddinxveen, 26-10-2024, 16:16 (453 dagen geleden) @ Otto
Dacht ik ook, die diodes staan parallel maar meten wil nog niet zeggen dat ze heel zijn.
Zou die weerstand na het vervangen van die diodes terugplaatsen met hetzelfde type.
Als je geluk hebt werkt alles weer.
Garantie is vervallen en zeker als je hem hebt opengemaakt.
Groet, Ben
![[image]](images/uploaded/20241026141541671cf98d2c564.jpg)
fusibele resistor
door FRANCOIS
, Wenduine BELGIE, 26-10-2024, 17:50 (453 dagen geleden) @ Ben
Dag Ben,
die 3 diodes had ik al los gesoldeerd ( een pootje ) en gemeten en die zijn nog goed ...ik probeer morgen , nog wat te doen ...en zeker de tip met de lamp , dus als ik begrijp de fusible resistor vervangen door een lamp op 220 volt dan zeker 40 watt of lager als ik dat heb ...zou het ook een led lamp mogen zijn .
als het probleem enkel zich zou voordoen ok de voeding print ...dan is denkelijk nog de beste manier ,op ebay eentje te kopen en dan ben je gesteld met denkelijk een 60 euro incl. verzending .Natuurlijk mocht het probleem zich situeren achter de print ...dan zal de voeding er terug aan gaan .
al bij al toch wel vreemd, dat er op de printen geen schade te zien is ...meestal na een knal ( volgens de kleinzoon ) is er toch wel schade te zien aan componenten .
enfin het zal voor morgen zijn ...
en wat de garantie betreft Ben ...in Belgie is de klant meestal minder beschermd en de dupe ...in Nederland gaat het er heel anders aan toe , in het verleden kwam dat meermaals ter sprake met mijn Nederlandse collega techniekers ( 21 jaar dagelijks contact met Nederlandse collega's en samen ook veel installaties gedaan in Grafische bedrijven zowel in Nederland en Belgie)
grt,
françois ...kleinzoon komt straks terug voor de HF contesten , al mooie verbindingen gemaakt vandaag ...hij wil het ook gaan doen zegt hij , dat kan ...volgend jaar in een club gaan en lessen gaan volgen en dan naar Brussel om het examen af te leggen en hopelijk lukt het hem dan .
fusibele resistor
door HM
, Hilversum, 26-10-2024, 18:21 (453 dagen geleden) @ FRANCOIS
...en zeker de tip met de lamp , dus als ik begrijp de fusible resistor vervangen door een lamp op 220 volt dan zeker 40 watt of lager als ik dat heb ...zou het ook een led lamp mogen zijn .
Eh nee, de lamp in serie met het hele apparaat ( netsteker ).
De weerstand zonodig tijdelijk vervangen door een met min of meer dezelfde waar maar dan niet fusibel.
Houd je handen bij de/een schakelaar om de stroom naar het toestel uit te kunnen schakelen als de vervangende weerstand erg gaat roken of zelfs ontbranden...
Hoi HMfusibele resistor
door FRANCOIS
, Wenduine BELGIE, 26-10-2024, 18:29 (453 dagen geleden) @ HM
[ Geen tekst ]
fusibele resistor
door FRANCOIS
, Wenduine BELGIE, 26-10-2024, 18:32 (453 dagen geleden) @ HM
hoi HM,
volgens info die ik hier kreeg op het forum zou de weerstand volgens de kleuren code maar 0.22 ohm zijn ...wat in feite niets is , dan kan ik eventueel daar een brugje solderen en een zekering plaatsen of heb ik het mis
grt,
françois
fusibele resistor
door Ben
, Waddinxveen, 26-10-2024, 20:02 (453 dagen geleden) @ FRANCOIS
Gewijzigd door Ben, 26-10-2024, 20:05
Ja, je kunt er een dun draadje insolderen zo'n twijgje uit een snoer.
Dan een lamp in serie met het netsnoer en een stapje achteruit doen als je de TV aanzet.
Dat de diodes goed meten wil nog niet zeggen dat ze goed zijn.
Heb dit al eerder meegemaakt. https://www.transistorforum.nl/forum/index.php?id=76576
Succes en groet, Ben
fusibele resistor
door Forumbeheer
, Delft / Haarlem, 26-10-2024, 20:58 (453 dagen geleden) @ Ben
HM heeft bij nader inzien gelijk, de lamp kan om twijfel te voorkomen beter in serie met het net geplaatst worden.
Ik ging ervan uit dat de fusible resistor in serie zat met het (gelijkgerichte) net, dan kan de lamp in plaats van de weerstand.
Echter gezien de lage waarde zou het ook goed kunnen dat deze weerstand tussen massa en de source van de schakeltransistor zit. Dan dient deze om de stroom te meten en moet deze altijd de juiste waarde hebben, dus geen lamp of doorverbinding op die plek.
Als die weerstand tussen source en massa stuk is, dan is de kans veel groter dat de FET (meten) en de aansturing van de FET overleden zijn en heeft het geen zin om verder te gaan.
Het meten van die drie secundaire diodes kan zin hebben, maar eerst zal je de schade aan de primaire kant in kaart moeten brengen zoals ik hierboven noem. Als de FET inderdaad in sluiting ligt, dan heeft het weinig zin om verder te gaan. Als de sluiting zit in een ceramisch condensatortje dat over de FET heen zit bijvoorbeeld, dan is de reparatie zelfs als je er geen ervaring mee hebt, kansrijk.
fusibele resistor
door Ben
, Waddinxveen, 27-10-2024, 12:35 (452 dagen geleden) @ Forumbeheer
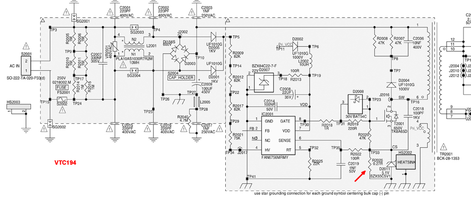
Heb even een schema gelicht en zie ook dat die weerstand een fet beschermd.
Hierbij het plaatje en misschien kun je er verder mee.
Groet, Ben
![[image]](images/uploaded/20241027113511671e256f304fb.jpg)
fusibele resistor
door soundman2
, Wouw, 27-10-2024, 14:28 (452 dagen geleden) @ Ben
Heb even een schema gelicht en zie ook dat die weerstand een fet beschermd.
Die weerstand beschermt de FET echt niet hoor. Hij brandt alleen uit als de FET sluiting maakt. Als dit schema overeenkomt met wat in jouw schakeling zit, is de FET vrijwel zeker stuk.
De stroom door de FET loopt ook door de weerstand en afhankelijk van de belasting van de voeding zal de spanning daarover variëren. Die spanningsvariatie gaat naar de sense ingang van Het smps IC en daarmee wordt ondermeer de stroombegrenzing voor de FET en dus ook voor de voeding geregeld.
Als het IC het laat afweten, kan de FET vol uitgestuurd worden, diedaardoor het loodje legt en door de sluiting de weerstand doet uitbranden.
Bij vervanging van de FET en het IC is het zaak om de stroom begrenzen met een gleoilamp zoals aangegeven Hopelijk blijven de stromen dan binnen de perken zodat je iets kan meten. Het beste is dan ook nog gebruikte maken van een variac, zodat je kunt controleren of het ic begint te oscilleren en of de FET netjes uitgestuurd wordt.
Het repareren van SMPS voedingen vergt wel enig inzicht in de werking en ervaring in het veilig opstarten.
fusibele resistor
door Forumbeheer
, Delft / Haarlem, 26-10-2024, 12:57 (453 dagen geleden) @ FRANCOIS
Geen zekering plaatsen, maar een gloeilamp! Net zoals je met een oude radio zou doen en net zoals je elders geadviseerd is.
Ik vond een schema maar daar staat de voeding niet op, dus daar heb je helaas niets aan. Ik hou m'n ogen nog wel even open of ik wat tegenkom.
fusibele resistor
door soundman2
, Wouw, 26-10-2024, 15:00 (453 dagen geleden) @ FRANCOIS
Gewijzigd door soundman2, 26-10-2024, 15:16
Beste Forum gebruikers
Ik zit hier met een probleem met de Grundig TV van de kleinzoon, type 43VLX22LDLB ….defect en 6 maand uit garantie !!dus dikke pech.
Niet altijd hoor. Van een dergelijk apparaat mag je gewoon verlangen dat het langer mee gaat als de garantieperiode. Ik denk dat daar zelfs jurisprudentie over is.
Ik zou gewoon eens langs gaan bij de verkoper (dus niet eerst naar de fabrikant) om het toestel toch hersteld te krijgen. Een beetje onder druk zetten is nooit weg. Je kocht het toestel toch bij hem vanwege de goede service......
De standaard levensduur is minimaal toch wel een jaar of zes, meestal langer, zonder dat er dure reparaties verricht moeten worden.
Ik zie dat dezelfde vraag ook loopt bij CO
https://www.circuitsonline.net/forum/view/message/2543005
Knap dat iemand van LIDL weet wat een reparatie gaat kosten zonder enig onderzoek.
Consumenten of verbruikers bonden zijn dol op dit soort cases. Die zijn er al lang van overtuigd dat de klant vaak "getild" wordt. Ik zou niet zomaar toegeven.
Ook in het kader van milieu is repareren beter als weggooien. Iedereen heeft de mond er vol van, maar als puntje bij paaltje komt geven ze niet thuis. Met zulke argumenten kun je ze rond de oren slaan.......
Beetje lastig blijven doen, ander komt de verkoper er weer mee weg...