Oscillator spoeltje (Gezocht)
Dag Desmond,
Ik heb geen tooltje om aan de spoelkern te draaien, het is er een met een opstaand randje ipv een gleufje, ik weet dat deze snel afbreken als je niet erg voorzichtig bent.
Mogelijk is het kerntje gebroken ?, want de frequentie is nu te hoog.Ik ga een gleufje in een passend penseeltje maken, bij gebrek aan het trimsetje Philips 800NTX wat ik vroeger op mijn werk had!
Ik wil je niet ontmoedigen, maar je maakt waarschijnlijk meer stuk dan wat er nu kapot is.
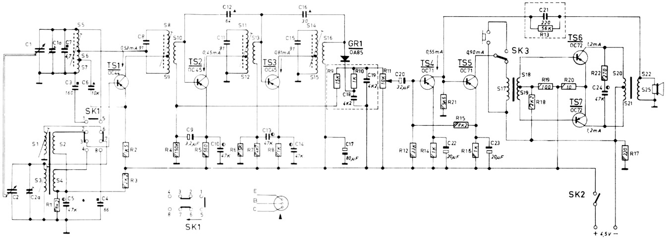
Het schema:
![[image]](images/uploaded/2026030218484269a5db8ac9747.jpg)
Dit is de totale radio, in jouw geval gaat het over het oscillatordeel:
![[image]](images/uploaded/2026030218592469a5de0ce595d.jpg)
Wat doet de oscillator op midden en wat op langegolf? Kloppen beide frequenties niet?
De schakelaar voor het golfbereik kan best erg slecht zijn, heb je deze schoongemaakt (niet ingespoten, maar echt schoongemaakt)? Ik heb al menig groen geoxideerd gevalletje gehad en met (meer) spray wordt het niet beter.
C4 en C5 kunnen best slecht zijn, zeker bij temperatuurwisselingen. Ik weet niet of je over een busje vriesspray beschikt, maar daar heb ik al best veel fouten mee opgespoord (in combinatie met een föhn en om het precies te kunnen verwarmen: een soldeerbout.
Nou ja, je moet het natuurlijk zelf weten, maar een spoel waar niet aan gedraaid is verloopt niet spontaan.
Succes!
--
Met vriendelijke groet,
Leo Snoeren
https://www.rrd.link/ (onder constructie)
leosnoeren(apenslingertje)freedom.nl
Complete draad:
- Oscillator spoeltje -
Desmond,
01-03-2026, 09:20
- Oscillator spoeltje -
soundman2,
01-03-2026, 11:51
- Oscillator spoeltje - Desmond, 01-03-2026, 14:04
- Oscillator spoeltje - Maarten Bakker, 01-03-2026, 19:36
- Oscillator spoeltje -
Maurice,
01-03-2026, 21:11
- Oscillator spoeltje -
Desmond,
02-03-2026, 09:09
- Oscillator spoeltje -
Leo Snoeren,
02-03-2026, 10:59
- Oscillator spoeltje -
Ben,
02-03-2026, 13:26
- Oscillator spoeltje -
Desmond,
02-03-2026, 18:58
- Oscillator spoeltje -
Leo Snoeren,
02-03-2026, 19:57
- Oscillator spoeltje -
Desmond,
02-03-2026, 20:39
- Oscillator spoeltje -
ruudam,
02-03-2026, 20:55
- Oscillator spoeltje - Desmond, 02-03-2026, 21:08
- Oscillator spoeltje - Desmond, 03-03-2026, 21:01
- Oscillator spoeltje - Leo Snoeren, 02-03-2026, 21:57
- Oscillator spoeltje -
ruudam,
02-03-2026, 20:55
- Oscillator spoeltje -
Goldline,
02-03-2026, 21:54
- Oscillator spoeltje - ruudam, 03-03-2026, 22:51
- Oscillator spoeltje -
Desmond,
02-03-2026, 20:39
- Oscillator spoeltje -
Leo Snoeren,
02-03-2026, 19:57
- Oscillator spoeltje -
Desmond,
02-03-2026, 18:58
- Oscillator spoeltje -
Ben,
02-03-2026, 13:26
- Oscillator spoeltje -
Leo Snoeren,
02-03-2026, 10:59
- Oscillator spoeltje -
Desmond,
02-03-2026, 09:09
- Oscillator spoeltje -
soundman2,
01-03-2026, 11:51