In-cirquit LOPT/FBT tester (Ringer) (Aangeboden)

door ffeilers @, Breda, 10-03-2026, 22:20 (1 uur en 48 minuten geleden)

Aangeboden is een werkende en geteste In-cirquit LOPT/FBT tester (Ringer).

Overdracht op de komende beurs in Driebergen is mogelijk.

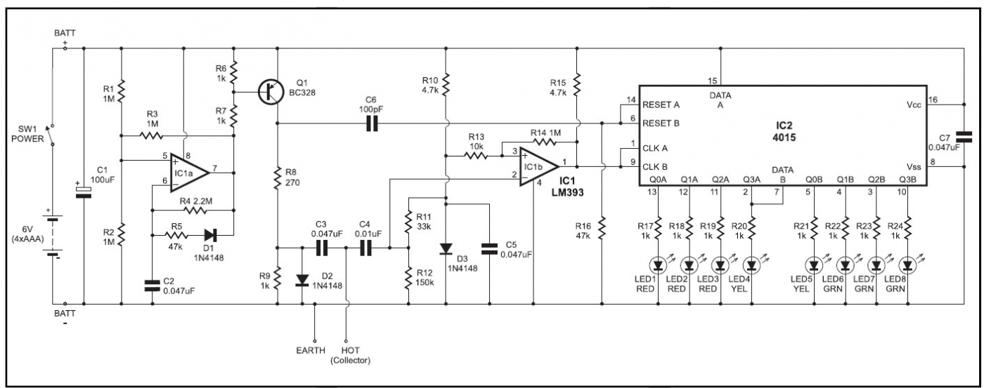
Het technische schema van de tester staat hieronder.
Eveneens de print zoals die wordt aangeboden.
Er zijn op het internet ook commerciele testers te koop, in dit geval gaat het om een uitgevoerd zelfbouw project.
Wordt geleverd zonder pws.

Omschrijving:

Te koop: In-Circuit LOPT/FBT Tester (Ringer) – Zelfbouwapparaat voor snelle diagnose van lijntransformatoren en deflectiecircuits
Bestemd voor de reparatie van oude televisies, CRT-monitoren of andere beeldbuisapparatuur? Dan is deze In-Circuit LOPT/FBT tester (ook bekend als een Ringer) een onmisbaar hulpmiddel.

Deze tester is handgemaakt en zorgvuldig gebouwd voor het snel controleren van:

✅ LOPT's (Line Output Transformers)
✅ FBT's (Flyback Transformers)
✅ Horizontale uitgangstransistoren (HOTs)
✅ Lage-impedantie wikkelingen, deflectiespoelen en andere spoelcomponenten
✅ Gedemonteerde én in-circuit metingen – zonder uit te solderen!

prijs is €25,=

svp geen discussie item hiervan maken.
(ik heb meerdere beschikbaar)
mvg
Frans

[image]
[image]

In-cirquit LOPT/FBT tester (Ringer)

door MarcelvdG @, 10-03-2026, 23:55 (12 minuten geleden) @ ffeilers

Misschien zou het de verkoop ten goede komen als je eens een discussietopic zou starten waarin je uitlegt hoe zo'n ding werkt...

powered by my little forum