Zelfmaak Pionier III (Algemeen)
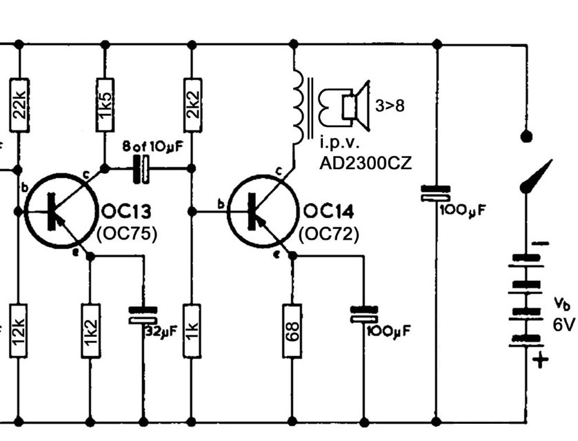
Dag Paul, voor de OC14 komt de OC72 in de plaats en voor de OC13 de OC75.
Bijgevoegd is een tabel uit Radio Blan die de verschillen in versterking en spanningen aangeeft, plus en deel van mijn schema.
U heeft ook een missende luidspreker en daarvoor is bij mijn Pionier een uitgangstrafo uit een oude transistor radio gebruikt.
Deze stuurt een gelijkvormige Pionier luidspreker van 3 Ohm.
De Philips uitgangstrafo uit het boekje is ook zeer moeilijk nog te verkrijgen. Groet, Ben
[img]
![[image]](images/uploaded/2015012720392654c7e96e2b946.jpg)
Complete draad:
- Zelfmaak Pionier III -
Ben,
14-01-2015, 21:54
- Zelfmaak Pionier III - Fons Vendrik, 14-01-2015, 22:14
- Zelfmaak Pionier III -
Mans Veldman,
14-01-2015, 22:40
- Zelfmaak Pionier III - Fons Vendrik, 14-01-2015, 22:53
- Zelfmaak Pionier III -
Ben,
15-01-2015, 11:45
- Zelfmaak Pionier III -
Fons Vendrik,
15-01-2015, 13:07
- Zelfmaak Pionier III -
Ben,
15-01-2015, 14:24
- Zelfmaak Pionier III -
pfgmts,
27-01-2015, 16:51
- Zelfmaak Pionier III - Ben, 27-01-2015, 17:21
- Zelfmaak Pionier III -
pfgmts,
27-01-2015, 16:51
- Zelfmaak Pionier III -
Ben,
15-01-2015, 14:24
- Zelfmaak Pionier III -
pfgmts,
27-01-2015, 18:23
- Zelfmaak Pionier III - Ben, 27-01-2015, 19:34
- Zelfmaak Pionier III -
Hugo Sneyers,
28-01-2015, 10:19
- Zelfmaak Pionier III -
pfgmts,
28-01-2015, 14:26
- Zelfmaak Pionier III - Hugo Sneyers, 29-01-2015, 18:34
- Zelfmaak Pionier III -
pfgmts,
28-01-2015, 14:26
- Zelfmaak Pionier III -
Fons Vendrik,
15-01-2015, 13:07
- Zelfmaak Pionier III - Forumbeheer, 17-01-2015, 21:27
- Zelfmaak Pionier III -
Ben,
20-01-2015, 20:51
- Zelfmaak Pionier III - GottfriedJulius, 21-01-2015, 21:07
- Zelfmaak Pionier III - Fons Vendrik, 22-01-2015, 09:07
- Zelfmaak Pionier III - Ben, 03-02-2015, 12:49