AM/FM modulator met ESP32 module (AM-microzender) (Algemeen)
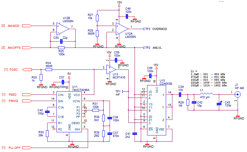
Nog even wat achtergrondinformatie. Voor de AM zender heb ik het volledige oorspronkelijke idee overgenomen. Bij de versie met een ATSAM4S8B kon de 9kHz door de processor worden opgewerkt. Ook de functie van de deler CD40103 kon door de processor worden gedaan. Dit maakte het circuit voor de PLL een stuk eenvoudiger:
![[image]](images/uploaded/202401012031436593212f585da.png)
Aanvankelijk wilde ik ook zoiets met de ESP32 doen. Die heeft helaas geen programmeerbare deler, met een uitgang naar een pin. Maar die heeft wel de mogelijkheid om een vaste frequentie op een pin te zetten. Dus de CD4060 met kristal zou uitgespaard kunnen worden. Dit bleek echter niet zo. Ik kan op een pin wel 9 kHz programmeren, maar in werkelijkheid blijkt die niet stabiel te zijn. Het gevolg bleek een soort zwevingsfrequentie op te leveren, wat zich uitte in een hinderlijke fluittoon in het AM signaal. Misschien was dat wel ergens op te lossen, maar ik ben toch maar voor de bewezen schakeling gegaan.
Otto
--
Ohm sweet Ohm...
![[image]](http://www.nfor.nl/radioforumservice/images/misc/tuil_mail.png)
Complete draad:
- AM/FM modulator met ESP32 module -
Otto,
31-12-2023, 13:13
- AM/FM modulator met ESP32 module (de voeding) -
Otto,
31-12-2023, 15:14
- AM/FM modulator met ESP32 module (de voeding) -
Ericq,
21-03-2024, 15:19
- AM/FM modulator met ESP32 module (de voeding) -
Otto,
21-03-2024, 20:43
- AM/FM modulator met ESP32 module (de voeding) -
Goldline,
21-03-2024, 23:13
- AM/FM modulator met ESP32 module (de voeding) - Forumbeheer, 22-03-2024, 03:15
- AM/FM modulator met ESP32 module (de voeding) -
Ericq,
22-03-2024, 10:07
- AM/FM modulator met ESP32 module (de voeding) -
Goldline,
22-03-2024, 10:18
- AM/FM modulator met ESP32 module (de voeding) -
Ericq,
22-03-2024, 10:35
- AM/FM modulator met ESP32 module (de voeding) - Forumbeheer, 22-03-2024, 11:34
- AM/FM modulator met ESP32 module (de voeding) -
Ericq,
22-03-2024, 10:35
- AM/FM modulator met ESP32 module (de voeding) -
Goldline,
22-03-2024, 10:18
- AM/FM modulator met ESP32 module (de voeding) -
Goldline,
21-03-2024, 23:13
- AM/FM modulator met ESP32 module (de voeding) -
Otto,
21-03-2024, 20:43
- AM/FM modulator met ESP32 module (de voeding) -
Ericq,
21-03-2024, 15:19
- AM/FM modulator met ESP32 module - J vd Westelaken, 31-12-2023, 16:35
- AM/FM modulator met ESP32 module - Roland Huisman, 01-01-2024, 00:17
- AM/FM modulator met ESP32 module -
KarelWagema,
01-01-2024, 10:12
- AM/FM modulator met ESP32 module -
Otto,
01-01-2024, 16:16
- AM/FM modulator met ESP32 module -
KarelWagema,
01-01-2024, 17:58
- AM/FM modulator met ESP32 module - Otto, 01-01-2024, 19:53
- AM/FM modulator met ESP32 module -
Roland Huisman,
02-01-2024, 21:04
- AM/FM modulator met ESP32 module -
Otto,
03-01-2024, 11:27
- AM/FM modulator met ESP32 module -
jeroen,
03-01-2024, 16:51
- AM/FM modulator met ESP32 module -
Otto,
03-01-2024, 23:33
- AM/FM modulator met ESP32 module -
jeroen,
04-01-2024, 00:28
- AM/FM modulator met ESP32 module -
Otto,
04-01-2024, 00:49
- AM/FM modulator met ESP32 module -
Otto,
04-01-2024, 13:03
- AM/FM modulator met ESP32 module - Roland Huisman, 04-01-2024, 13:56
- AM/FM modulator met ESP32 module -
Otto,
04-01-2024, 13:03
- AM/FM modulator met ESP32 module -
Otto,
04-01-2024, 00:49
- AM/FM modulator met ESP32 module -
jeroen,
04-01-2024, 00:28
- AM/FM modulator met ESP32 module -
Otto,
03-01-2024, 23:33
- AM/FM modulator met ESP32 module -
jeroen,
03-01-2024, 16:51
- AM/FM modulator met ESP32 module -
Otto,
03-01-2024, 11:27
- AM/FM modulator met ESP32 module -
KarelWagema,
01-01-2024, 17:58
- AM/FM modulator met ESP32 module -
Otto,
01-01-2024, 16:16
- AM/FM modulator met ESP32 module -
Maurice,
01-01-2024, 12:16
- AM/FM modulator met ESP32 module -
jeroen,
01-01-2024, 13:14
- AM/FM modulator met ESP32 module -
Otto,
01-01-2024, 16:18
- AM/FM modulator met ESP32 module -
jeroen,
01-01-2024, 19:11
- AM/FM modulator met ESP32 module - Otto, 01-01-2024, 19:48
- AM/FM modulator met ESP32 module -
jeroen,
01-01-2024, 19:11
- AM/FM modulator met ESP32 module -
Otto,
01-01-2024, 16:18
- AM/FM modulator met ESP32 module -
jeroen,
01-01-2024, 13:14
- AM/FM modulator met ESP32 module - Ad Zijlmans, 01-01-2024, 14:34
- AM/FM modulator met ESP32 module (Processor, audio, GUI) -
Otto,
01-01-2024, 17:19
- AM/FM modulator met ESP32 module (Processor, audio, GUI) -
J vd Westelaken,
01-01-2024, 17:51
- AM/FM modulator met ESP32 module (Processor, audio, GUI) - Otto, 01-01-2024, 19:52
- AM/FM modulator met ESP32 module (Processor, audio, GUI) -
MarcelvdG,
01-01-2024, 22:18
- AM/FM modulator met ESP32 module (Processor, audio, GUI) -
Otto,
01-01-2024, 22:48
- AM/FM modulator met ESP32 module (Processor, audio, GUI) -
MarcelvdG,
01-01-2024, 23:38
- AM/FM modulator met ESP32 module (Processor, audio, GUI) -
Otto,
02-01-2024, 00:23
- AM/FM modulator met ESP32 module (Processor, audio, GUI) - MarcelvdG, 02-01-2024, 10:57
- AM/FM modulator met ESP32 module (Processor, audio, GUI) -
Otto,
02-01-2024, 00:23
- AM/FM modulator met ESP32 module (Processor, audio, GUI) -
electron,
04-01-2024, 01:15
- AM/FM modulator met ESP32 module (Processor, audio, GUI) -
Otto,
06-01-2024, 13:54
- AM/FM modulator met ESP32 module (Processor, audio, GUI) - MarcelvdG, 06-01-2024, 14:01
- AM/FM modulator met ESP32 module (Processor, audio, GUI) -
Otto,
06-01-2024, 13:54
- AM/FM modulator met ESP32 module (Processor, audio, GUI) -
MarcelvdG,
01-01-2024, 23:38
- AM/FM modulator met ESP32 module (Processor, audio, GUI) -
Otto,
01-01-2024, 22:48
- AM/FM modulator met ESP32 module (Processor, audio, GUI) -
J vd Westelaken,
01-01-2024, 17:51
- AM/FM modulator met ESP32 module (AM-microzender) -
Otto,
01-01-2024, 20:14
- AM/FM modulator met ESP32 module (AM-microzender) - Otto, 01-01-2024, 21:50
- AM/FM modulator met ESP32 module (FM zender) - Otto, 01-01-2024, 22:14
- AM/FM modulator met ESP32 module (de print) -
Otto,
01-01-2024, 22:38
- AM/FM modulator met ESP32 module (de print) - henk vdb, 02-01-2024, 13:40
- AM/FM modulator met ESP32 module (de print) - Roland Huisman, 02-01-2024, 21:11
- AM/FM modulator met ESP32 module -
loek,
02-01-2024, 19:48
- AM/FM modulator met ESP32 module - Otto, 02-01-2024, 23:40
- AM/FM modulator met ESP32 module (de software) -
Otto,
02-01-2024, 23:56
- AM/FM modulator met ESP32 module (de software) - Roland Huisman, 03-01-2024, 00:34
- AM/FM modulator met ESP32 module (de software) - KarelWagema, 03-01-2024, 09:15
- AM/FM modulator met ESP32 module (de software) - Martin72, 03-01-2024, 09:28
- AM/FM modulator met ESP32 module (de software) -
Otto,
07-01-2024, 13:29
- AM/FM modulator met ESP32 module (de software) -
KarelWagema,
07-01-2024, 14:34
- AM/FM modulator met ESP32 module (de software) - Otto, 07-01-2024, 17:24
- AM/FM modulator met ESP32 module (de software) - Otto, 14-01-2024, 11:43
- AM/FM modulator met ESP32 module (de software) -
KarelWagema,
07-01-2024, 14:34
- AM/FM modulator met ESP32 module (design files) -
Otto,
03-01-2024, 13:06
- AM/FM modulator met ESP32 module (design files) - Otto, 04-01-2024, 12:34
- AM/FM modulator met ESP32 module (alternatief display) - Otto, 06-01-2024, 12:30
- AM/FM modulator met ESP32 module (schema module) -
Otto,
03-04-2024, 18:10
- AM/FM modulator met ESP32 module (schema module) -
Forumbeheer,
03-04-2024, 19:06
- AM/FM modulator met ESP32 module (schema module) -
Ericq,
03-04-2024, 20:11
- AM/FM modulator met ESP32 module (schema module) - Otto, 05-04-2024, 10:03
- AM/FM modulator met ESP32 module (schema module) -
Ericq,
03-04-2024, 20:11
- AM/FM modulator met ESP32 module (schema module) -
Forumbeheer,
03-04-2024, 19:06
- AM/FM modulator met ESP32 module (tip voor knoppen) - Otto, 04-05-2024, 19:24
- AM/FM modulator met ESP32 module (de voeding) -
Otto,
31-12-2023, 15:14